|
Shapes 3D
3.0
|

Public Attributes | |
| int | WIRE = 0x00000011 |
| int | SOLID = 0x00000012 |
| int | TEXTURE = 0x00000014 |
| int | DRAWALL = WIRE | SOLID | TEXTURE |
| int | WHITE = 0xFFFFFFFF |
| int | BLACK = 0xFF000000 |
| int | GREY = 0xFFC0C0C0 |
| int | RED = 0xFFFF0000 |
| int | GREEN = 0xFF00FF00 |
| int | BLUE = 0xFF0000FF |
| int | YELLOW = 0xFFFFFF00 |
| int | PURPLE = 0xFFFF00FF |
| int | CYAN = 0xFF00FFFF |
| int | ORANGE = 0xFFFFC000 |
| int | CW = 1 |
| int | CCW = 2 |
| int | ALL = 0b11111111 |
| int | BOTTOM = 0b00000001 |
| int | TOP = 0b00000010 |
| int | FRONT = 0b00000100 |
| int | BACK = 0b00001000 |
| int | LEFT = 0b00010000 |
| int | RIGHT = 0b00100000 |
| int | BODY = 0b00000001 |
| int | END0 = 0b00000010 |
| int | END1 = 0b00000100 |
| float | ONE_DEG_T = (float) (Math.PI / 180.0) |
| PathOrthogonal | ORTHO_X = new PathOrthogonal.PathNormalX() |
| PathOrthogonal | ORTHO_Y = new PathOrthogonal.PathNormalY() |
| PathOrthogonal | ORTHO_Z = new PathOrthogonal.PathNormalZ() |
| PathOrthogonal | ORTHO_A = new PathOrthogonal.PathNormalAMC() |
| TransformUV | ROT_0 = TransformUV.ROT0 |
| TransformUV | ROT_90 = TransformUV.ROT90 |
| TransformUV | ROT_180 = TransformUV.ROT180 |
| TransformUV | ROT_270 = TransformUV.ROT270 |
| TransformUV | FLIP_H = TransformUV.FLIPH |
| TransformUV | FLIP_V = TransformUV.FLIPV |
| Rotation | ROTATION_ZERO = new Rotation() |
| int | T_BOX = 0x1001 |
| int | T_DOME = 0x1002 |
| int | T_CONE = 0x1003 |
| int | T_ELLIPSOID = 0x1004 |
| int | T_EXTRUSION = 0x1005 |
| int | T_LATHESTOCK = 0x1006 |
| int | T_MD2 = 0x1007 |
| int | T_SKYBOX = 0x1008 |
| int | T_SKYDOME = 0x1009 |
| int | T_TERRAIN = 0x100A |
| int | T_TUBE = 0x100B |
| int | C_LATHESURFACE = 0x2001 |
| int | C_OVAL = 0x2002 |
| int | C_POLYGON = 0x2003 |
| int | P_BCURVE2D = 0x3001 |
| int | P_BCURVE3D = 0x3002 |
| int | P_BSPLINE2D = 0x3003 |
| int | P_BSPLINE3D = 0x3004 |
| int | P_LINEAR = 0x3005 |
| int | P_LISSAJOUS = 0x3006 |
| int | P_RING = 0x3007 |
| int | P_SPIRAL = 0x3008 |
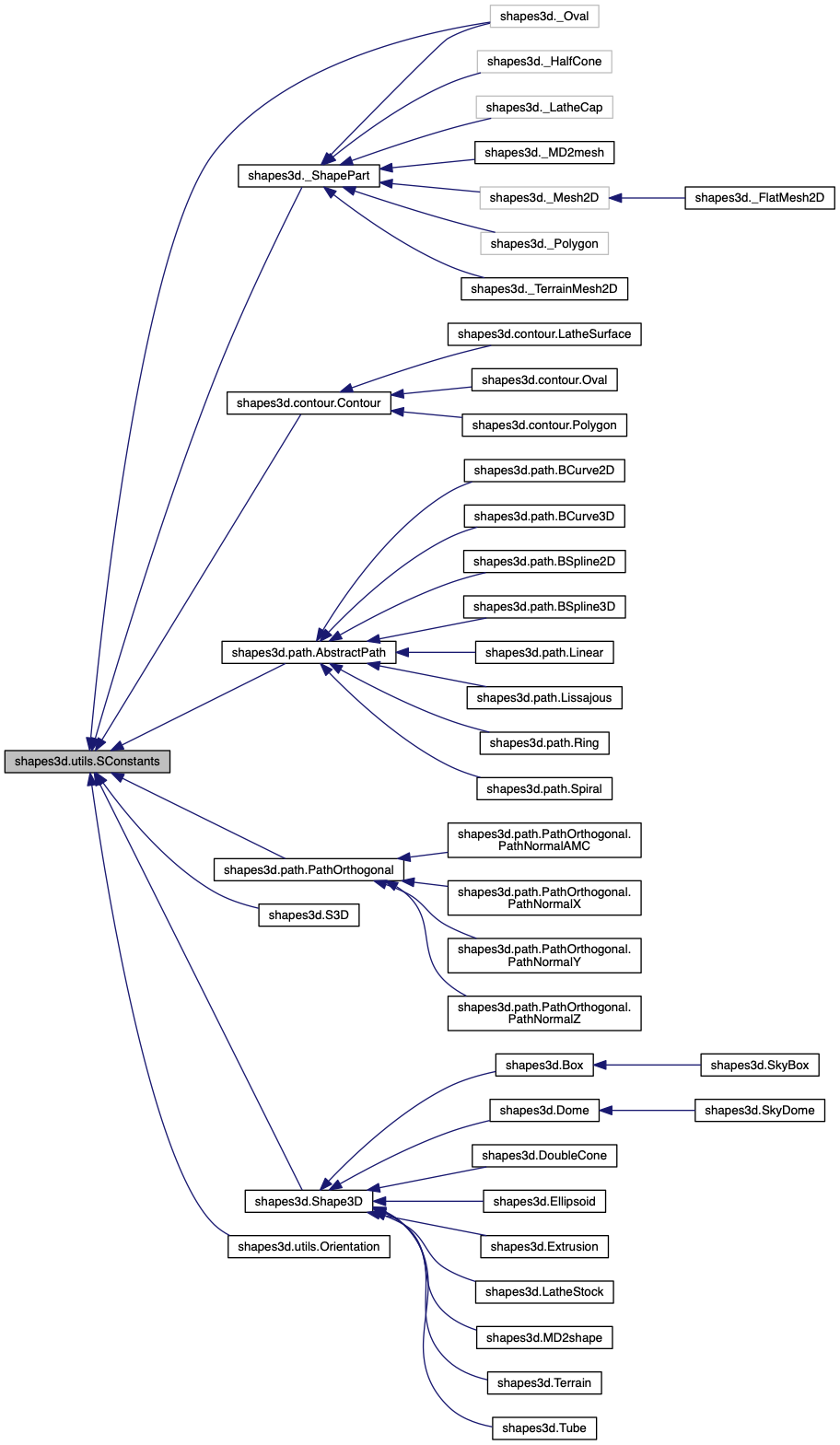
Constants used by the library available to the user.